欢迎您来到深圳市水泥及制品协会官方网站
登录
丨
会员注册
丨
联系我们
首页
协会概况
工作动态
通知公告
党建工作
政策法规
会员风采
绿色专栏
合同备案
协会会刊
造价信息
荣誉证书
当前位置: 首页 > 通知公告
通知公告
通知公告
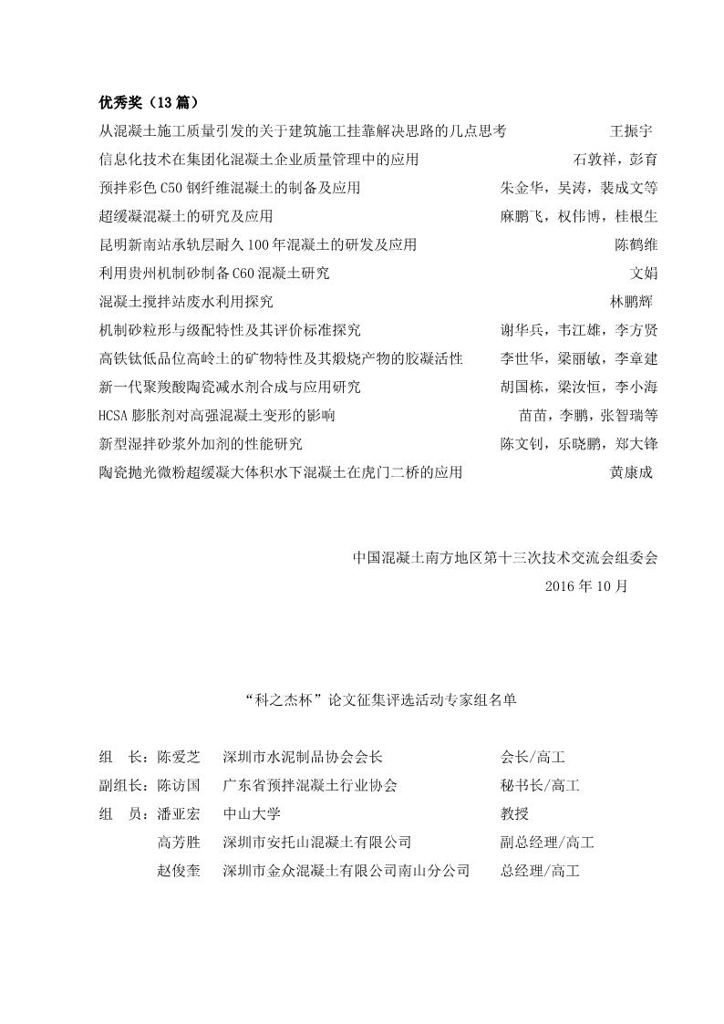
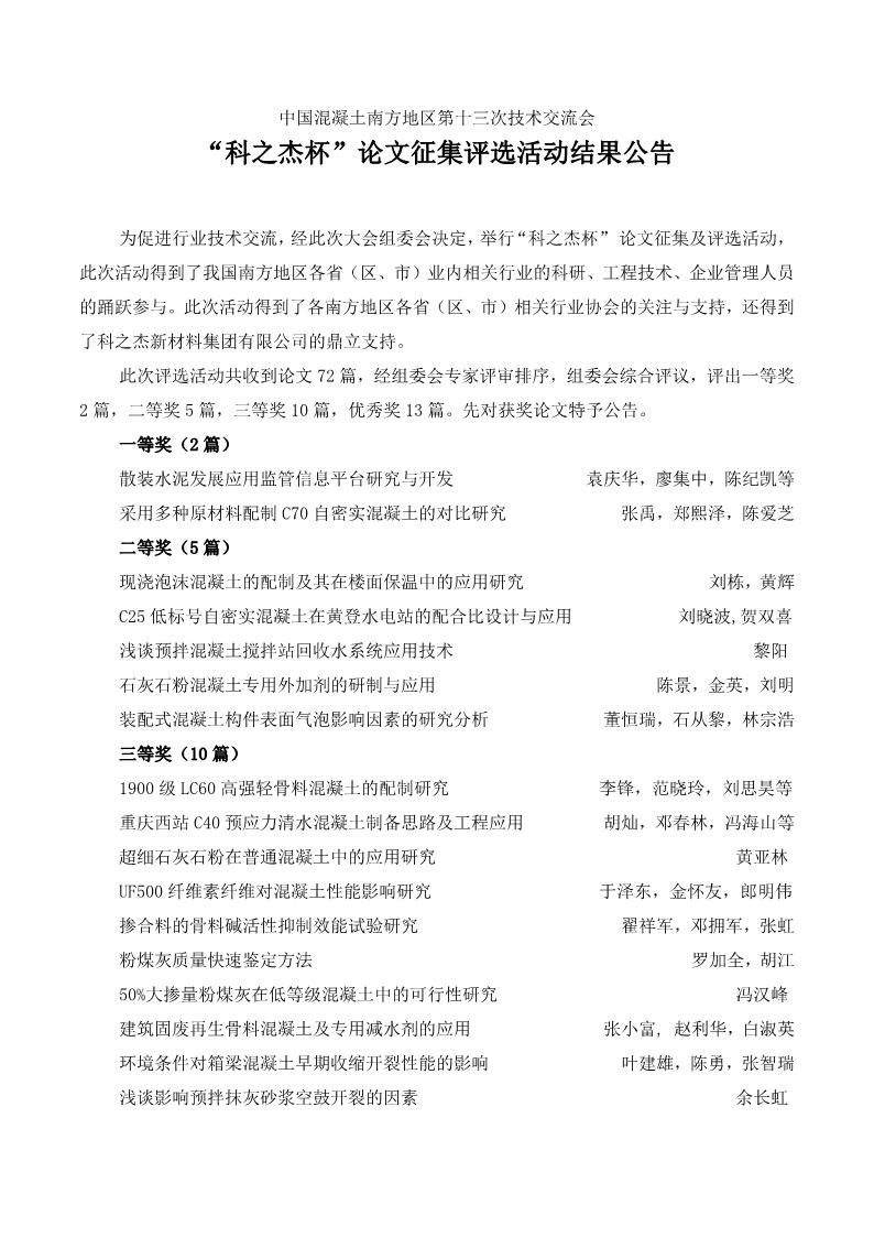
中国混凝土南方地区第十三次技术交流会论文评选公告
发布时间:2016.10.09
阅读:153
上一篇:
关于对深圳市顺景成混凝土有限公司给予通报批评的通知
下一篇:
广东省交通运输厅转发交通运输部工业和信息化部公安部工商总局质检总局关于进一步做好货车非法改装和超限超载治理工作意见的通知
版权所有:深圳市水泥及制品协会
办公地址:深圳市福田区中康路卓越梅林中心广场(北区)1栋702
电话:0755-83240190
邮箱:szssnjizpxh@sina.com
协会官方微信
粤ICP备18089132号
技术支持:
深圳市盈禾信息技术有限公司
首页
协会概况
工作动态
通知公告
党建工作
政策法规
会员风采
绿色专栏
合同备案
协会会刊
造价信息
荣誉证书